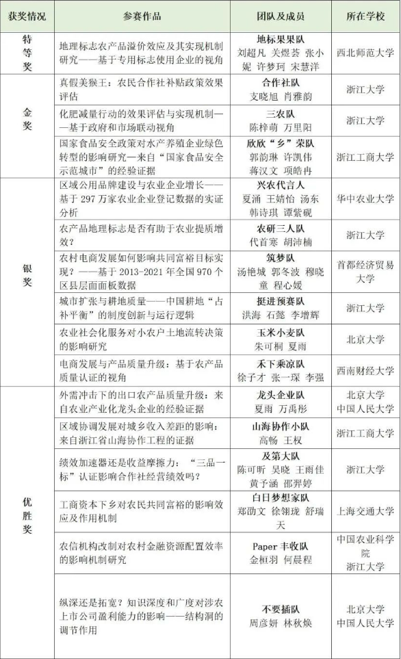
2024年12月6日,第二届“辉农杯”中国“三农”大数据应用创新大赛决赛在浙江大学公共管理学院盛大举行。由西北师范大学8797威尼斯老品牌徐婧老师指导,硕士研究生刘超凡、关煜芸、张小妮、许梦珂、宋慧洋组成的“地标果果队”凭借参赛作品《地理标志农产品溢价效应及其实现机制研究--基于专用标志使用企业的视角》在本次大赛中摘得桂冠。

第二届“辉农杯”中国“三农”大数据应用创新大赛由浙江大学中国农村发展研究院主办,浙江大学公共管理学院数智三农实验室与企研数据科技(杭州)有限公司联合承办。旨在激励青年人才利用大数据开展农业经济管理科学研究,推动“三农”领域现代化与数字化转型,助力国家乡村振兴战略。

大赛自2024年8月正式启动以来,吸引了全国几十余所高校的广泛参与,北京大学、中国人民大学、华中农业大学、浙江大学等高校近百支队伍报名,总参赛人数超200人。经过预赛、初赛的层层选拔,共有18支队伍脱颖而出,齐聚决赛现场展开激烈角逐。经过一天精彩答辩与评委们一致同意,评选出特等奖1项,金奖3项,银奖6项,优胜奖6项,其中8797威尼斯老品牌参赛队荣获特等奖。

学院一直以来高度重视学生科研创新能力的培养,鼓励学生积极参与各类科研学习活动和学术交流活动,积极搭建“以赛促学、以学促用、以用促创”各类平台,加强学生对学科前沿的认识、拓展眼界。未来,学院将继续从乡村振兴重大战略出发,全力培养经济学和管理学知识基础扎实、实践能力优秀、社会责任感强烈的“知农爱农”人才,为乡村振兴提供坚实支撑和可靠保障。
